Transforming Healthcare Procurement and Inventory with Agentic AI: Smarter, Faster, Cost-Effective
Healthcare leaders face costly stockouts, waste, and inefficiencies every day. Discover how Agentic AI turns procurement and inventory into intelligent, proactive systems that reduce costs and maximize ROI.
Aishwarya
10/12/20256 min read


Healthcare runs on precision, yet procurement and inventory systems often do not. While patient care has embraced digital transformation, supply chains still rely on spreadsheets, manual ordering, and siloed decisions. The result?
Essential items go out of stock. Expensive ones expire unused. Teams spend hours firefighting shortages instead of improving care.
According to McKinsey, inefficient hospital supply chains can consume up to 40% of a provider’s total operating budget, much of it due to process inefficiencies and lack of visibility.
In an industry where time, cost, and reliability define outcomes, this gap is too costly to ignore.
The next wave of intelligence is changing the equation: Agentic AI. By bringing continuous awareness, autonomous decision-making, and adaptive optimization to procurement and inventory, it transforms reactive operations into intelligent, self-correcting systems that deliver measurable ROI and resilience.
In this blog, we’ll explore how Agentic AI is transforming healthcare procurement and inventory, making them smarter, faster, and more cost-effective.
The Crippling Cost of a Reactive Healthcare Supply Chain
A reactive, manual, and siloed procurement process is more than just inefficient. It is a direct threat to your organization's financial health and clinical mission.
The Financial Drain: A Boise State University survey indicates that U.S. hospitals annually incur around $25.7 billion in avoidable costs tied to supply chain operations and associated processes. This is the capital that could be invested in new technology, staff retention, or facility upgrades, simply evaporating due to inefficiency.
The Clinical Risk of Stockouts: Imagine a scheduled cardiac procedure being delayed because a specific stent is out of stock. Or a surge in emergency room visits depleting critical supplies. These are not just logistical failures; they impact patient outcomes, staff morale, and your organization's reputation. The cost of a stockout is not just the price of the item; it is the cost of delayed revenue, overtime staff, and potential clinical complications.
The Waste of Overstocking: Conversely, overstocking is a silent budget killer. A Johns Hopkins University report found that hospitals discard roughly $15 million worth of unused surgical supplies each year. This is especially acute for perishable items in the cath lab or OR, and for items with limited shelf lives.
The Human Capital Cost: Highly skilled clinical and procurement staff spend countless hours on manual, administrative tasks. This includes checking stock levels, processing purchase orders, chasing down orders, and reconciling invoices. This is time stolen from patient-focused care, strategic vendor management, and process improvement initiatives.
The traditional break-fix model is no longer sustainable. Healthcare supply chains require systems that anticipate needs, optimize resources, and make intelligent, strategic decisions in real time.
What Is Agentic AI and Why Does Healthcare Need It Now?
Agentic AI represents a major leap beyond traditional AI systems. While conventional AI analyzes data and offers recommendations, Agentic AI takes autonomous actions to achieve defined goals with minimal human supervision.
You can think of it this way:
Traditional AI acts like a skilled assistant. It reviews procurement data and suggests when to reorder supplies.
Agentic AI functions like a trusted operations manager. It:
Monitors inventory in real time
Predicts demand based on historical and contextual data
Evaluates supplier performance and delivery reliability
Places orders automatically within defined constraints
Handles exceptions and learns continuously from each transaction
This makes Agentic AI a self-improving layer on top of your existing systems, capable of turning procurement and inventory into proactive, intelligent functions.
This transformation is already underway:
Gartner predicts that by 2030, 50% of cross-functional supply chain management systems will use intelligent agents to make and execute decisions autonomously (source).
IBM reports that organizations with higher AI investment in supply chain operations experience 61% greater revenue growth than their peers.
In healthcare, where operational accuracy and supply reliability directly impact patient outcomes, the implications are transformative.
The Business Value: From Cost Center to Strategic Enabler
Healthcare supply chains have long been viewed as necessary overhead. Agentic AI changes that by making procurement and inventory a source of strategic value.


These efficiencies compound over time, driving both financial and operational gains. Fewer shortages, less waste, and faster decision-making improve margins while maintaining supply reliability.
Explore our blog section for in-depth insights and real-world strategies on how leaders across industries are adopting Agentic AI to build smarter, more efficient operations.
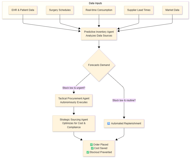
The Agentic AI Supply Chain Framework: Orchestrating Your Healthcare Operations
An Agentic AI system for healthcare procurement functions as a coordinated network of intelligent agents, each focusing on a specific task. The framework below shows how these agents collaborate to forecast demand, manage suppliers, and execute orders in real-time. The result is a self-optimizing procurement ecosystem that saves time, reduces waste, and prevents stockouts.


The Agentic AI Healthcare Framework
1. Predictive Inventory Agent: The Forecaster
This analytical core moves beyond static inventory levels by continuously analyzing multiple data sources:
Clinical Data: EHR signals for upcoming procedures
Operational Schedules: OR and procedure room calendars
Real-Time Consumption: IoT-enabled shelf tracking
External Factors: Seasonal trends and health alerts
The agent predicts specific needs, like 50 units for next Thursday's surgeries, factoring in lead times for timely replenishment.
Impact: Near-zero stockouts and tighter supply-care alignment.
2. Tactical Procurement Agent: The Executor
When needs are identified, this agent acts instantly with 24/7 automated execution:
Order Generation: Precise POs with correct quantities and dates
Vendor Management: Contract cross-referencing and real-time negotiation
Administrative Automation: End-to-end processing without manual intervention
Impact: Faster cycles, fewer errors, and uninterrupted operations.
3. Strategic Sourcing Agent: The Optimizer
This macro-level agent focuses on long-term efficiency and risk mitigation:
Supplier Risk Management: Continuous monitoring of financial health and performance
Contract Optimization: Ensuring compliance and identifying renegotiation opportunities
Cost Benchmarking: Market analysis for competitive pricing and alternatives
Impact: Reduced cost variability and greater supply chain resilience.
Adopting Agentic AI: Practical Roadmap for Healthcare Leaders
Understanding the power of Agentic AI is one thing; implementing it successfully is another. For healthcare leaders, a deliberate, governed approach is key to capturing value quickly and safely. Here is a phased roadmap to guide your journey:
Start with a High-Impact Pilot: Choose a focused, high-value area like surgical supplies or PPE where outcomes are easily measurable. This proves the concept and delivers a quick win.
Integrate Critical Data Sources: Ensure your agents can access clean, structured data from your EHR, ERP, inventory logs, and supplier records. This is the foundational fuel for AI accuracy.
Define Governance and Oversight Rules: Build in transparency, audit trails, and human-in-the-loop approval flows from day one to maintain compliance and build organizational trust.
Adopt Gradual Autonomy: Begin in "suggestion mode," where agents recommend actions for human review, before progressing to full, delegated execution. This builds confidence in the system.
Establish Continuous Feedback Loops: Monitor agent performance, error rates, and override frequency. Use this data to refine algorithms and ensure ongoing improvement.
Prioritize Change Management: Involve procurement staff and clinicians early. Clearly communicate the benefits—less administrative work, fewer stockouts—and collect their feedback to ensure adoption.
Scale with Confidence: After demonstrating success in the pilot, expand the system across other departments or facilities to capture network-wide efficiencies.
While the opportunity is massive, a Capgemini report found that only 2% of organizations have fully scaled AI deployments, largely due to trust and readiness gaps. By following this roadmap, you can avoid this pitfall and capture results without losing control.
Think Agentic AI is too complex to apply? Industry leaders with insights from our eBook “Agentic AI for Business Leaders” are simplifying workflows and gaining back 30+ hours each month. Grab your FREE copy now!
Why Partner with Elevin Consulting?
Navigating this roadmap requires a partner with both deep technical expertise in AI and a practical understanding of healthcare operations. This is where Elevin Consulting delivers.
We help healthcare providers design and deploy tailored Agentic AI solutions that generate measurable ROI while ensuring safety and compliance. Our approach is built on four pillars:
Domain-Aware Design: We build agents that understand real-world clinical and operational workflows, ensuring they solve practical problems, not just process data.
Governance-First AI: We implement "safe autonomy" with built-in human oversight, explainable decision-making, and robust auditability to meet strict healthcare standards.
Phased Execution for Proven ROI: We follow a value-driven implementation plan, from pilot to scale, ensuring tangible returns on investment at every step.
Focus on Measurable Outcomes: We tie every initiative to clear metrics—cost savings, waste reduction, and hours saved—so you can clearly see the impact on your bottom line and patient care.
With Elevin, you gain more than a consultant; you gain an innovation ally dedicated to guiding your organization confidently from exploration to execution.
Ready to Build a Self-Optimizing, Future-Proof Supply Chain?
The future of healthcare procurement isn’t just automated; it’s intelligent, autonomous, and strategic. Agentic AI transforms your supply chain from a reactive cost center into a proactive, value-driving asset that enhances care, empowers staff, and strengthens your bottom line.
You can keep managing daily challenges with manual processes and legacy systems, or deploy autonomous agents that continuously optimize costs, secure inventory, and support your clinical mission.
Don’t let inefficiency dictate your margins or patient care. The technology to build a smarter, faster, and more cost-effective supply chain is here.
Schedule Your Free, No-Obligation Discovery Call
In a focused 30-minute session, our experts will explore your specific challenges and outline a clear, phased path toward a self-optimizing supply chain using high-impact Agentic AI systems.
Excellence
Elevin Consulting: Your Partner in Growth.
Impact
© 2025 Elevin Consulting Pvt Ltd. All Rights Reserved
Trust
hello@elevinconsulting.com
